防灾科技学院隶属于中国地震局,是全国仅有的以防灾减灾救灾高等教育为主、学科门类齐全的综合性全日制普通高等学校。学校被国务院学位委员会批准为“服务国家特殊需求人才培养项目”专业学位研究生培养试点单位,面向防灾减灾救灾和应急管理领域培养“资源与环境”专业学位硕士研究生。根据中国地震局《校所全面合作三年行动方案》,学校与中国地震局所属各研究所联合培养硕士研究生。
学校研究生培养体系和学科平台建设成效显著。分别建有7个校级重点学科、重点实验室。获批固体地球物理学、地质工程2个省级重点(发展)学科,获批地震动力学、地震灾害防御与风险评价和地震灾害仪器与监测技术等3个河北省重点实验室,中国地震局建筑物破坏机理与防御重点实验室。
学校建有一支学历职称高、创新能力强、指导经验丰富的校内外研究生导师队伍,现聘有校内外导师306名,其中有来自中国地震局系统各研究所、省局、任务型事业单位的导师140余名。学校建有1个全国高校黄大年式教师团队,7个省(部)级优秀教学团队,1个中国地震局创新团队,为提升研究生培养质量提供了良好的保障。毕业生实现高质量就业,82%的毕业生就业于地震系统和防灾减灾行业,11%的毕业生赴国内外继续攻读博士学位,高度符合“服务国家特殊需求人才培养项目”人才培养目标。
二、招生专业及研究方向
专业学位类别(代码):资源与环境(0857)
学习方式:全日制

三、报考条件
报名参加全国硕士研究生招生考试的人员,须符合下列条件:
(一)中华人民共和国公民。
(二)拥护中国共产党的领导,品德良好,遵纪守法。
(三)身体健康状况符合国家和招生单位规定的体检要求。
(四)考生学业水平必须符合下列条件之一:
1.国家承认学历的应届本科毕业生(含普通高校、成人高校、普通高校举办的成人高等学历教育等应届本科毕业生)及自学考试和网络教育届时可毕业本科生。考生录取当年入学前(具体期限由招生单位规定)必须取得国家承认的本科毕业证书或教育部留学服务中心出具的《国(境)外学历学位认证书》,否则录取资格无效。
2.具有国家承认的大学本科毕业学历的人员。
3.获得国家承认的高职高专毕业学历后满2年(从毕业后到录取当年入学之日,下同)或2年以上的人员,以及国家承认学历的本科结业生,符合招生单位根据本单位的培养目标对考生提出的具体学业要求的,按本科毕业同等学力身份报考。
4.已获硕士、博士学位的人员。
在校研究生报考须在报名前征得所在培养单位同意。
四、报名
报名包括网上报名和网上确认(现场确认)两个阶段。所有参加硕士研究生招生考试的考生均须进行网上报名,并在网上或到报考点现场确认网报信息和采集本人图像等相关电子信息,同时按规定缴纳报考费。
网上预报名时间:2021年9月24日至9月27日,每天9:00—22:00。
正式报名时间:2021年10月5日至10月25日,每天9:00—22:00。
应届本科毕业生原则上应选择就读学校所在地省级教育考试院指定的报考点办理网上报名和网上确认(现场确认)手续;其他考生(含工商管理、公共管理、旅游管理、工程管理等专业学位考生)应选择工作所在地(相关具体要求由所在地省级教育考试院合理确定)或户口所在地省级教育考试院指定的报考点办理网上报名和网上确认(现场确认)手续。
报名网址:“中国研究生招生信息网”(公网网址:https://yz.chsi.com.cn,教育网址:https://yz.chsi.cn)
五、考试

六、招生名额及学制
我校2022年全日制专业学位硕士研究生招生计划数将不少于2021年实际录取的总人数130人,最终招生计划数以国家下达计划为准,学制为3年。
七、学费及奖助政策
(一)学费
拟定每生每年5000元,以河北省物价部门批复为准。
(二)奖助政策
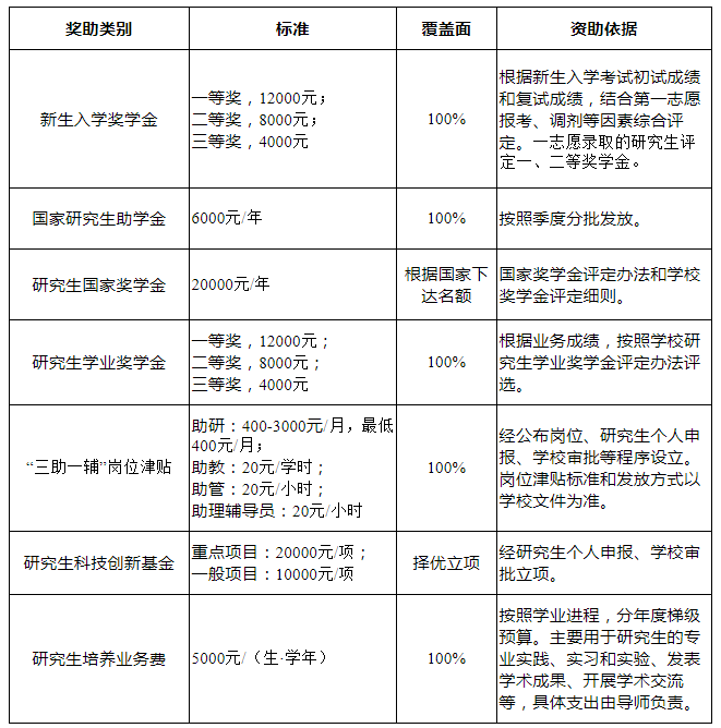
为全面提升研究生培养质量,学校系统构建了研究生奖助体系,主要包括新生入学奖学金、研究生国家奖学金、国家研究生助学金、研究生学业奖学金,“三助一辅”岗位津贴。同时,为支持研究生学业和创新研究,设立“中央高校基本科研业务费研究生科技创新基金”,安排研究生培养业务费。
具体资助方式和资助标准如下表:
防灾科技学院研究生奖助体系一览表

八、其他事项
(一)对在研究生招生考试中有违反考试管理规定和考场纪律,影响考试公平、公正行为的考生及其他相关人员,一律按《国家教育考试违规处理办法》(教育部令第33号)严肃处理。违规或作弊事实记入《国家教育考试考生诚信档案》,并将考生的有关情况通报其所在学校或单位。
(二)我校不举办或参与举办任何形式的考前辅导班,未委托任何社会培训机构进行考试招生辅导培训、招生宣传和组织活动。招生办公室不提供往年考研试题,不出售或办理邮购书籍业务。
(三)考生应当认真了解并严格按照报考条件及相关要求填报志愿。因不符合报考条件及相关要求,造成后续不能网上确认(现场确认)、初试、复试或录取的,后果由考生本人承担。
(四)如本章程某些条款与教育部相关文件相抵触,均以教育部当年的最新文件规定为准。
(五)本章程及未尽事宜由防灾科技学院学科与研究生处负责解释。
九、联系方式
学校代码及名称:11775 防灾科技学院
学校地址:河北省三河市燕郊高新区学院街465号
学校网址:https://www.cidp.edu.cn/
研究生招生网址:https://grad.cidp.edu.cn/
咨询电话:010-61593783
电子邮箱:yanjiusheng@cidp.edu.cn
防灾科技学院学科与研究生处
2021年9月16日